近日,我院刘威副研究员课题组在国际心理学与行为科学领域的重要期刊《Behavior Research Methods》发表题为 《Boundaries in the eyes: Measure event segmentation during naturalistic video watching using eye tracking》 的研究论文。该研究提出了一种利用眼动追踪与机器学习方法,实现自然刺激感知过程中实时检测记忆编码过程中事件分割的新型计算方法学,并在不同类型的自然刺激数据中得到重复验证。
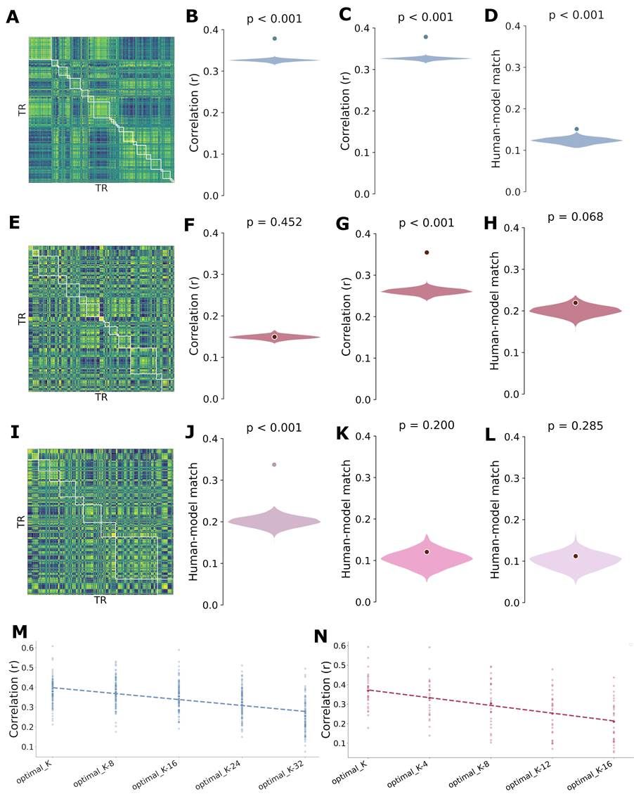
在日常信息加工过程中,人们会不自觉地将连续的经验分割为离散的“事件”,这一现象被称为事件分割(event segmentation)。传统的测量方式多依赖主观报告或神经影像学手段,但这些方法往往存在实时性差、成本高昂等局限。本研究通过收集健康青年在观看商业电影影片与在线网课课程时的眼动数据,分析瞳孔大小与眼动速度在事件边界附近的动态变化,并结合跨被试相关性分析(ISC)与隐马尔可夫模型(HMM)进行建模。

研究发现,眼动特征能够敏感反映事件边界,并且隐马尔可夫模型参数能够有效识别这些边界,其结果与人工标注高度一致。同时,该方法还能够预测学习效果,为事件分割研究提供了高效、可推广的工具框架。随着低成本眼动设备的普及,该方法在教育、媒体认知、临床诊断等应用领域具有广阔前景。

该论文的第一作者和第二作者分别为我院已毕业本科生李家莘和已毕业本科生陈政玥,郝鑫副教授与刘威副研究员为共同通讯作者。本研究工作体现了心理学院和课题组高度重视青年学生科研能力培养。近年来,课题组多名毕业生继续深造,先后进入清华大学、中国科学院心理研究所、华南师范大学攻读博士学位,以及华中师范大学、南京大学、电子科技大学、香港中文大学(深圳)和境外高校攻读硕士学位。该成果不仅展示了我院在心理学与行为科学领域的前沿探索,也彰显了我院在本科生科研培养方面的显著成效。
文章链接:
https://link.springer.com/article/10.3758/s13428-025-02790-4
参考文献: Li, J., Chen, Z., Hao, X. et al. Boundaries in the eyes: Measure event segmentation during naturalistic video watching using eye tracking. Behav Res 57, 255 (2025).
编辑:刘 威
图片:刘 威
审核:赵庆柏